Blender下载-Blender 3D建模软件 V2.93.5官方正式版下载
Blender是一款跨平台的3D建模软件,知识兔可以在Linux,Windows和Macintosh计算机上运行,它支持整个3D管道建模,绑定,动画,模拟,渲染,合成和运动跟踪,知识兔可以创建电视广告,使技术的可视化,业务图形,做一些变形,或设计用户界面。

Blender软件功能
1、建模:雕刻,拓扑,建模,曲线。Blender Pro的建模工具集十分广泛。
2、工作流:集成了多个工作流工具,可用于多种生产流程。
3、脚本:通过Python API,每个工具均可用于编写脚本和自定义。
4、渲染:凭借Cycles光线追踪渲染器,创作令人惊叹的渲染效果。
5、蜡笔:Blender Pro突破性的融合故事板和2D内容设计于3D视图中。
6、VFX特效:使用相机和物体运动跟踪解算,遮罩和合成到你的作品里。
7、视频编辑:视频编辑器分享了一系列基本功能但非常有用的工具。
8、模拟:Blender Pro具有Bullet和MantaFlow等行业标准的库,分享强大的仿真工具。
9、雕刻:功能强大灵活的数字雕刻工具可在很多应用场景中使用。
10、界面:由于其自定义架构,Blender Pro的UI,窗口布局和快捷键都可以完全自定义。
11、动画和绑定:专为动画而设计,在一些获奖的短篇和故事片中已经开始使用Blender Pro。
简体中文设置教程
1、知识兔点击菜单File >> User Preferences。

2 在弹出窗口 “Blender User Preferences” 中选 System 选项卡,并依次勾选 International Fonts 、 Interface 和 Tooltips。

3、 再知识兔点击“Language:Default (Default)” 列表,知识兔选择 “Simplified Chinese (简体中文)”。

4、知识兔点击 “保存为默认” 即可。

使用教程
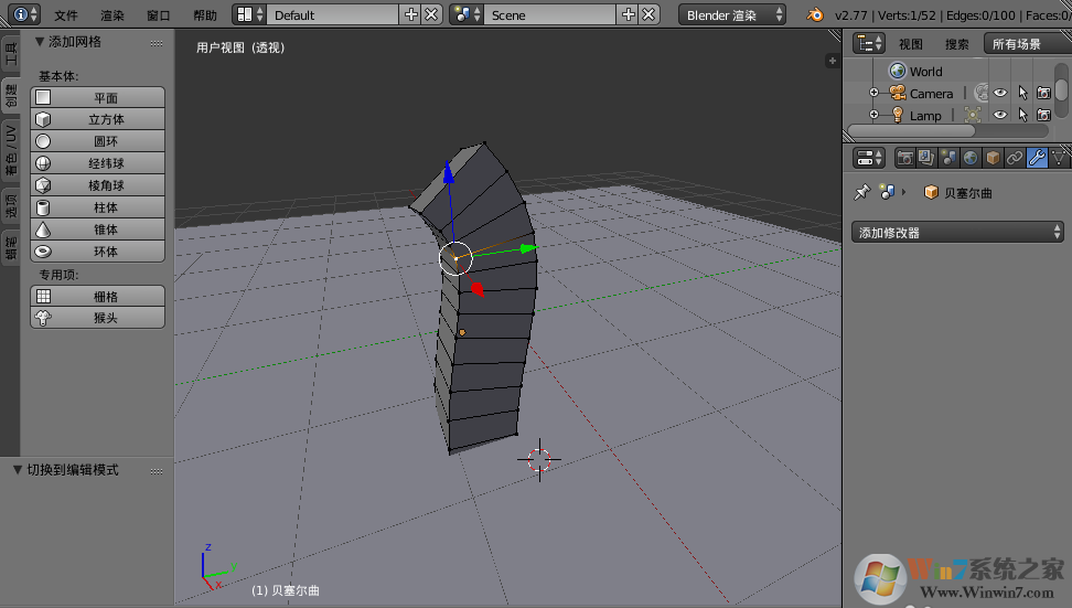
Blender怎么用曲线建模?
1、打开安装好的Blender,首先创建一条贝赛尔曲线。

2、知识兔点击左下方的“物体”按钮,知识兔选择“转换为”中的“曲线/融球/曲面/文字转网格”选项,把曲线转换为“模型网格”。


3、之后知识兔点击右侧工具栏中的扳手图标,知识兔选择添加“表皮”。

4、之后将改动“应用”后曲线就变成可以编辑的“立体模型”了。


5、另一种方法是,在创建曲线后,再在曲线一段创建一个“圆形曲线”作为线的形状。

6、知识兔点击右侧工具栏中的“曲线”按钮,选中知识兔创建的圆形曲线“贝塞尔曲线”,然后知识兔点选右边的“数据”,倒角物体,这样曲线就变“圆形的线条”了。

7、最后再次使用“曲线/融球/曲面/文字转网格”功能,就能转换为网格模型了。


下载仅供下载体验和测试学习,不得商用和正当使用。








